Přejít na obsahovou část stránky
Nonstop hlášení havárií
499 624 558
nebo
737 254 558
Vyhledávání
Vyhledávání
Vyhledávání
Hledat
Hledaný výraz musí mít více jak 2 znaky.
Úvod
Aktuality
O společnosti
Otevřít podmenu: O společnosti
Základní informace
Statutární orgány
Organizační struktura
Technické údaje
Ochrana osobních údajů
Formulář na ochranu oznamovatelů
Výroční zprávy
Kanalizační řády
Reklamační řad
Kalkulace ceny vody
Zákazníci
Otevřít podmenu: Zákazníci
Potřebuji zařídit
Hlášení stavu vodoměru
Všeobecné podmínky
Klientský portál
Ceník
Fakturace a platby
Vodoměry, měření spotřeby
Hlášené poruchy
Kvalita vody
Stížnostní řád
Služby
Ke stažení
Kontakty
Vyhledávání
Vyhledávání
Vyhledávání
Hledat
Hledaný výraz musí mít více jak 2 znaky.
Rozbalení menu
Úvod
Aktuality
O společnosti
Otevřít podmenu: O společnosti
Základní informace
Statutární orgány
Organizační struktura
Technické údaje
Ochrana osobních údajů
Formulář na ochranu oznamovatelů
Výroční zprávy
Kanalizační řády
Reklamační řad
Kalkulace ceny vody
Zákazníci
Otevřít podmenu: Zákazníci
Potřebuji zařídit
Hlášení stavu vodoměru
Všeobecné podmínky
Klientský portál
Ceník
Fakturace a platby
Vodoměry, měření spotřeby
Hlášené poruchy
Kvalita vody
Stížnostní řád
Služby
Ke stažení
Kontakty
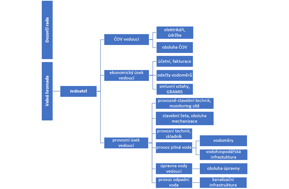
Městské vodovody a kanalizace Dvůr Králové nad Labem s. r. o.
O společnosti
Organizační struktura
Organizační struktura
společnosti Městské vodovody a kanalizace Dvůr Králové nad Labem s.r.o.
Tweetx
Tento web využívá cookies
Tento web používá k poskytování služeb, personalizaci reklam a analýze návštěvnosti soubory cookie. Používáním tohoto webu s tím souhlasíte.
Zobrazit podrobnosti
Rozumím